自从学了医,不少人都经历着掉头发、头发越来越少、发际线越来越高的烦恼。环顾四周,身边的同事也在悄悄地向「地中海」靠近。
面对越来越冷的头,我们该怎么做呢?
掉多少头发,才是「真脱发」?
头发的生长是一个周期性的过程。头发从毛囊长出到脱落,大致分为三个阶段,即生长期、退行期、休止期。
由于绝大部分头发都处在生长期,只有少部分处于休止和脱落状态。而每天掉落一定数量(大约 70~100 根)的处于脱落期的头发,也属于正常现象。但是如果每天脱落的头发超过 100 根,或者出现片状稀疏或脱落,就是一种病态的脱发。
脱发,不止一种
常见的脱发类型有:雄激素性脱发(早秃)、斑秃、梅毒性脱发、疤痕性脱发、休止期脱发和假性脱发等;其中以雄激素性脱发最常见。
脱发,男女有别?
雄激素性脱发 (androgenetic alopecia,AGA) :
既往称为脂溢性脱发或早秃,是一种具有遗传因素参与的且依赖雄激素作用的特征性秃发,是一种发生于青春期和青春期后的毛发进行性减少性疾病 [2]。
此外,其频率及严重程度随着年龄的增长而增加,患有雄激素性脱发的患者的生活质量会受到越来越显著的损害。
脱发也分男女?
男性型秃发:主要表现为前额发际后移和 (或) 头顶部毛发进行性减少和变细 [2];
女性型秃发:主要表现为头顶部毛发进行性减少和变细,少部分表现为弥漫性头发变稀,发际线不后移 [2]。
对号入座:雄激素性脱发分类与程度

来源:《中国雄激素性秃发诊疗指南》(点击图片可查看大图)

来源:《中国雄激素性秃发诊疗指南》
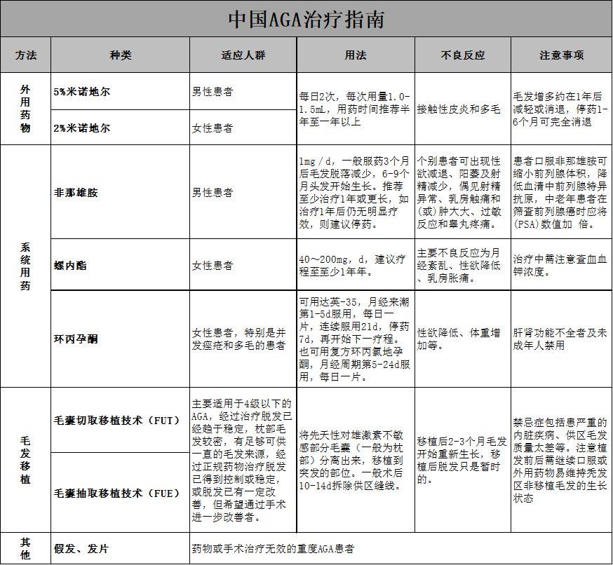
脱发怎么治?中国指南这么说

来源:笔者整理
「雄激素性脱发」治疗路径:

来源:《中国雄激素性秃发诊疗指南》
脱发怎么治?欧洲指南这么说

来源:笔者整理
小 结
目前「雄激素性脱发」治疗方法主要有外⽤药物、系统药物和毛发移植等。目前达成共识的一线治疗为局部用米诺地尔及口服非那雄胺。[1]
且由于「雄激素性脱发」是⼀个进行性加重的过程,因此应当强调早期治疗的重要性,治疗越早, 疗效也越好。早期治疗雄激素性脱发的好处不仅是稳定、预防进展和促进头发生长,而且有助于改善生活质量。
最后,含着泪祝愿大家,发量不减。
参考文献
[1] European Dermatology Forum(EDF):Evidence based(S3)guidelines for the treatment of androgenetic alopecia in women and in men. J Eur Acad Dermatol Venereol. Nov 2017
[2] 中华医学会皮肤性病学分会毛发学组:《中国雄激素性秃发诊疗指南》J Clin Dermatol, March 2014, Vol.43, No.3
[3] Daniel E.,Rousso, MD,A Review of Medical and Surgical Treatment Options for Androgenetic Alopecia,JAMA Facial Plast Surg. 2014;16(6):444-450




